連結1
|
連結2
關於松山托嬰
最新公告
專業團隊
活動花絮
環境介紹
聯絡我們
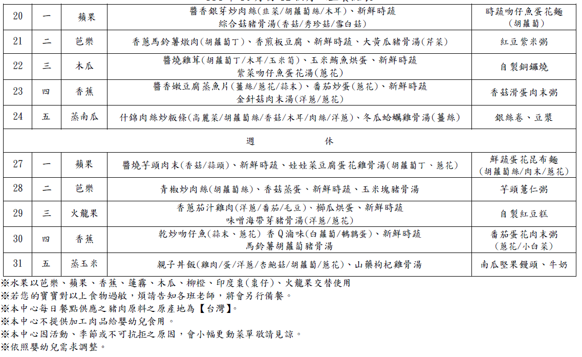
114年12月份12個月以上餐點表
首頁
|
最新公告
|
每月菜單
最新公告
行政宣導
每月菜單
招生公告
活動快訊
回上層